Ampeg Schematics
G-12 Gemini
Schematic of the G-12 amp (Joe Piazza)
G-15 Gemini
Schematic of the G-15 amp (Joe Piazza)
GS-15-R Gemini
Schematic of the GS-15-R amp (Joe Piazza)
GV-22 Gemini
Schematic of the GV-22 amp (Joe Piazza)
B-12-N PortaFlex
Schematic of the B-12-N amp (1962) (Joe Piazza)
B-12-NC PortaFlex
Schematic of the B-12-NC amp (1964) (Joe Piazza)
B-12-NF PortaFlex
Schematic of the B-12-NF amp (1968) (Joe Piazza)
B-12-XT PortaFlex
Schematic of the B-12-XT amp (1967) (Ampeg)
SB-12 PortaFlex
Schematic of the SB-12 amp with 6L6GCs (Joe Piazza)
Schematic of the SB-12 amp with 7868s (Joe Piazza)
B-15-N PortaFlex
Schematic of the B-15-N amp (1962) (Joe Piazza)
Schematic of the B-15-N amp (1968) (Joe Piazza)
B-15-NC PortaFlex
Schematic of the B-15-NC amp (1964) (Joe Piazza)
B-15-NF PortaFlex
Schematic of the B-15-NF amp (1968) (Joe Piazza)
B-15-S PortaFlex
Schematic of the B-15-S amp (1971) (Ampeg)
B-18-N PortaFlex
Schematic of the B-18-N amp (1967) (Joe Piazza)
B-18-X PortaFlex
Schematic of the B-18-X amp (1967) (Ampeg)
B-25 PortaFlex
Schematic of the B-25 amp (1968) (Joe Piazza)
SVT (Super Valve Technology)
Schematic of the SVT pre amp (1972) (Joe Piazza)
Schematic of the SVT power amp with 6146s (1969) (Joe Piazza)
Schematic of the SVT power amp with 6550s (1970) (Joe Piazza)
Schematic of the SVT power amp with 6550s (Ampeg)
V2
Schematic of the V2 amp (1971) (Ampeg)
Schematic of the V2 pre amp (1971) (Joe Piazza)
Schematic of the V2 power amp (1971) (Joe Piazza)
V3
Schematic of the V3 amp (1970) (Ampeg)
Schematic of the V3 pre amp (1970) (Joe Piazza)
Schematic of the V3 power amp (1970) (Joe Piazza)
V4
Schematic of the V4/VT-22 amp (1970) (Ampeg)
Schematic of the V4/VT-22 amp (1974) (Magnavox)
Schematic of the V4 pre amp (1970) (Joe Piazza)
Schematic of the V4 power amp (1971) (Joe Piazza)
V4B
Schematic of the V4B amp (1971) (Ampeg)
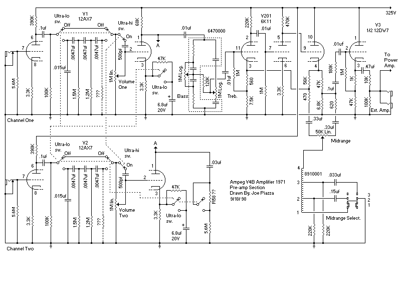
Schematic of the V4B pre amp (1971) (Joe Piazza)
Schematic of the V4B power amp (1971) (Joe Piazza)
V7
Schematic of the V7 power amp (Joe Piazza)
V9
Schematic of the V9 pre amp (Ampeg)
Schematic of the V9 power amp (Ampeg)
Schematic of the V9 pre amp (1975) (Joe Piazza)
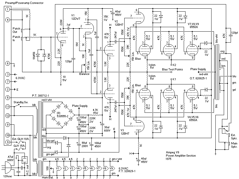
Schematic of the V9 power amp (1975) (Joe Piazza)
VT22
Schematic of the VT22/V4 amp (1970) (Ampeg)
Schematic of the VT22/V4 amp (1974) (Magnavox)
VT40
Schematic of the VT40 amp (1971) (Ampeg)
Schematic of the VT40 pre amp (1971) (Joe Piazza)
Schematic of the VT40 power amp (1971) (Joe Piazza)
For Ampeg parts see the FlipTops website.
For more Ampeg V4 information see the Ampeg V4 website.
If you want to see what Ampeg is up to nowadays, you might want to check out the official Ampeg website.


